客服热线:
首页
home
关于我们
about us
公司概况
发展历程
企业文化
资质荣誉
生产基地
联系方式
公司资讯
information
公司动态
产业资讯
服务案例
Case
服务
产品
案例
技术研发
technology
研发机构
发明专利
创新领先
合作院校
可持续发展
development
环保工程
园区治理
清洁城市
加入旭日华
join us
人才发展
人才培养
人才招募
公司资讯
Company news
公司动态
公司新闻
公司活动
产业资讯
国家政策
行业新闻
联系我们
人才招募
国家政策
您的位置:
首页
>
公司动态
>
国家政策
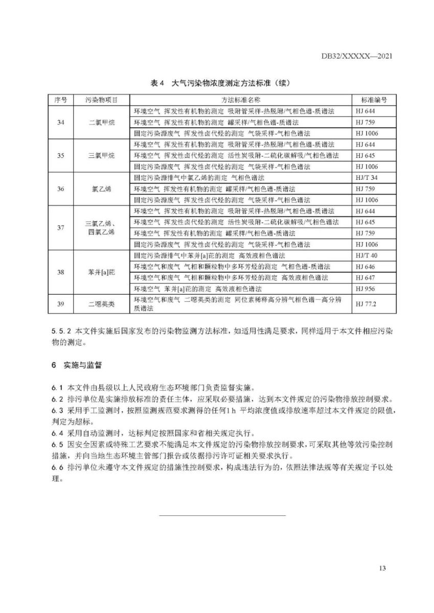
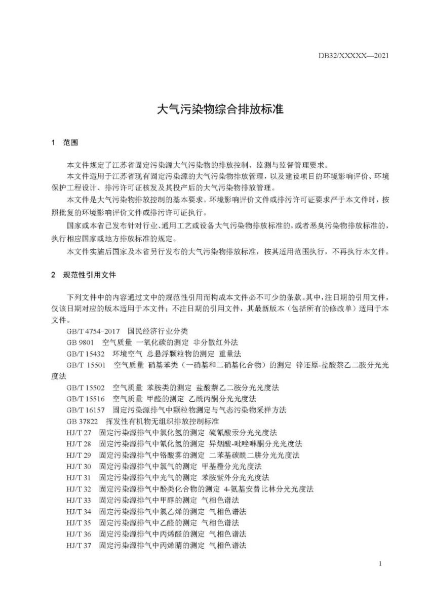
江苏省地方标准《大气污染物综合排放标准》报批公示
来源: 旭日华
作者:NaYa
发布时间:2021-04-08
上一篇:
上海:制药工业大气污染物排放标准(DB31310005-2021)
下一篇:
福建:关于国家和地方相关大气污染物排放标准执行有关事项的通知
返回列表页
先进技术
工业化技术达到国际先进
质量保证
ISO9001质量管理体系认证
优秀团队
经验丰富的专业团队
放心服务
最优化的方案服务于企业
售后无忧
用户至上、 保障及时